Electronics II and Lab – Week 8 Lab
INTRODUCTION
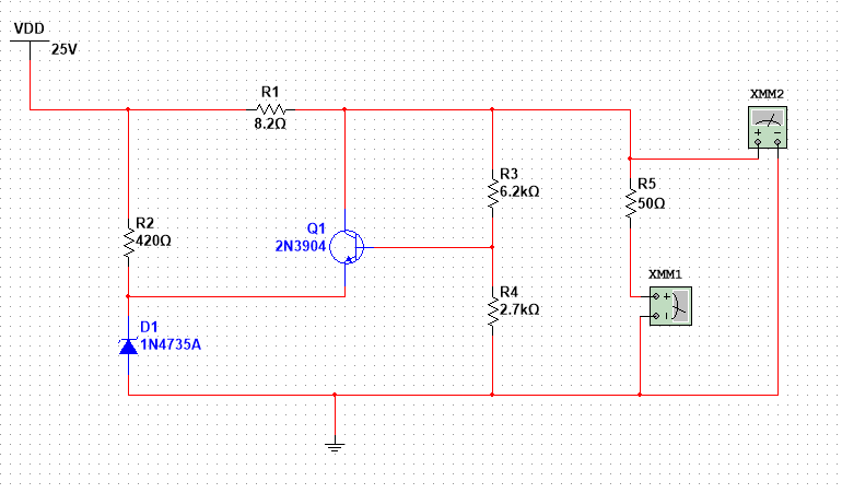
Describe how the
shunt regulator, shown below, works.
Assuming VZ = 5.73V, calculate the Vout, IS, IL, IC .

EQUIPMENT
List all devices
and meters
1 potentiometer
50Ω
PROCEDURE
Using Multisim
construct the circuit.
Replace the load
resistance with the 50Ω potentiometer.
Vary it from
0Ω to 50Ω. For each setting of RL, measure Vout and IL. Record your measurements in the table.
RESULTS
|
|
Set RL |
Measure IL |
Measure Vout |
|
1 |
0Ω |
|
|
|
2 |
10Ω |
|
|
|
3 |
20Ω |
|
|
|
4 |
30Ω |
|
|
|
5 |
40Ω |
|
|
|
6 |
50Ω |
|
|
Discuss the
results.
What are some
application functions for this type of circuit?
CONCLUSION
·
What
did you learn?
·
Rules for lab submissions:
·
The lab document must be a Word document. PDF files are NOT
accepted.
·
All screenshots must be included.
·
All Multisim screenshots must include the date/time stamp.
See TOOLS AND TEMPLATES for the procedure to display the date and time.
·
Any and all Multisim files must be submitted.
·
Any equations used must be typed in Word. Copy and paste of equations from outside sources is prohibited.
·
No graphics are allowed in the Word document other than
screenshots of circuits from Multisim and hardware if applicable, with the
date/time stamp.
·
The lab template should be used. Specifically, it is brought
to your attention that a summary MUST be provided explaining the results of the
labs, the relationship of the results to expected results, and any challenges
encountered.
·
Hardware portion of labs should include screenshots of the
assembled circuit with your name and student GID number written on paper next
to the circuit. There should be screenshots of the instrument
readings with the date and time stamp on lower right corner clearly shown. See
example below.
Any violation of
the submission rules above will result in a grade of 1.
